边界扫描的测试原理及九大指令

图一
图1 中“TAP Controller”其实质上是一个状态机,它根据不同的操作指令能产生16 个不同的状态,具体状态逻辑参考图2。从一个状态切换成另一个状态总是发生在TCK 的上升沿,由TMS从两个状态选择其中一个状态。在测试向量寄存器中,既有指令寄存器(IR),又有数据寄存器(DR),为了区分是指令还是数据,扫描链路中的状态图有两个独立的完全类似的结构(Scan DR / Scan IR)。

图二
测试操作的最重要步骤是移入和同步移出测试数据(DR SHIFT),新的数据进入移位链,测试数据传送到测试单元(DR-update)的输出锁存器中,对于指令寄存器(IR-shift,IR-capture,IR-update)同样如此。除了边界扫描寄存器(Boundary Scan Register),IEEE 1149.1标准还定义了在数据寄存器附近至少存在一个旁路寄存器,用来将TDI 到TDO 的可以直连接。数据寄存器根据指令寄存器的指令寻址,然后在TDI 和TDO 的引脚之间,各个数据寄存器结合成移位路径。正如图2 所示,从一个状态转换成另一个状态由信号TMS 的逻辑电平决定。“TAP ”是一个时钟系统,它的时钟是由信号TCK 提供。信号TMS 和信号TCK共同作用,使得数据一位一位从TDI 移入,最后由TDO 移出。
各种边界扫描单元是否有效取决于是否实行测试或者得到激励。

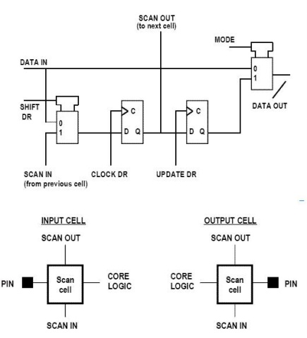
图三
图3 就是一个最普通的边界扫描单元的结构图。第一个锁存器锁存数据由移位寄存器(SHIFT DR)决定从前一个扫描单元移出的数据(SCAN IN)或者是扫描输入的数据(DATA IN),并且由CLOCK DR控制锁存输出。在第一个锁存器移出数据稳定后,第二个锁存器由UPDATE DR 控制锁存输出第一个锁存器移出的数据。MODE 信号的电平决定是测试模式还是工作模式。边界扫描单元既有输入又有输出。一般来说,在每一个物理引脚不论输入还是输出,都有一个独立的边界扫描单元,但区别是输入在每一个物理引脚的后面,而对于所有的输出是在每一个物理引脚的前面。
MODE, SHIFT DR, UPDATE DR 以及CLOCK DR 这些全局信号线与所有扫描单元都相连接,而且同一个时间状态都一样。这样,TAP 状态在CAPTURE DR 时,所有的扫描单元都能在CLOCK DR 的上升沿取样输入数据。测试数据的输出也相类似,它是在TAP 状态在UPDATE DR 的下降沿时将扫描输入端锁存并输出。所有的扫描单元都能完成以上功能。所有的扫描单元运行在工作模式还是在测试模式,由MODE 信号控制选择其一,同时运行在两个模式是不可能的。而MODE 信号是由扫描指令控制的。
九大指令

Extest指令--强制指令
用于芯片外部测试,如互连测试
测试模式下的输出管脚,由BSC update锁存驱动(BSC注释:寄存器的每一个单元分配给IC芯片的相应引脚,每一个独立的单元称为BSC(Boundary-Scan Cell)边界扫描单元。)
BSC scan锁存捕获的输入数据
移位操作,可以从TDI输入测试激励,并从TDO观察测试响应。
在移位操作后,新的测试激励存储到BSC的update锁存
原先EXTEST指令时强制为全“0”的,在IEEE 1149.1--2001中,这条强制取消了。选择EXTEST指令时,IC工作在边界扫描外部测试模式(external boundary-test mode),也就是说对IC的操作影响芯片的正常工作。选择边界扫描寄存器连通TDI和TDO。在这种指令下,可以通过边界扫描输出单元来驱动测试信号至其他边界扫描芯片,以及通过边界扫描输入单元来从其他边界扫描芯片接收测试信号。EXTEST指令是IEEE 1149.1标准的核心所在,在边界扫描测试中的互连测试(interconnect test)就是基于这个指令的。 (该指令初始化外部电路测试,主要用于板级互连以及片外电路测试。EXTEST指令在Shift-DR状态时将扫描寄存器BSR寄存器连接到TDI与TDO之间。在Capture-DR状态时,EXTEST指令将输入管脚的状态在TCK的上升沿装入BSR中。EXTEST指令从不使用移入BSR中的输入锁存器中的数据,而是直接从管脚上捕获数据。在Update-DR状态时,EXTEST指令将锁存在并行输出寄存器单元中的数据在TCK的下降沿驱动到对应的输出管脚上去。)

Sample/Preload指令--强制指令
在进入测试模式前对BSC进行预装载
输入输出管脚可正常操作
输入管脚数据和内核输出数据装载到BSC的scan锁存中。
移位操作,可以从TDI输入测试激励,并从TDO观察测试响应。
在移位操作后,新的测试激励存储到BSC的update锁存。
原先这两个指令是合在一起的,在IEEE 1149.1--2001中这两个指令分开了,分成一个SAMPLE指令,一个PRELOAD指令。选择SAMPLE/PRELOAD指令时,IC工作在正常工作模式,也就是说对IC的操作不影响IC的正常工作。选择边界扫描寄存器连通TDI和TDO。 SAMPLE指令---通过数据扫描操作(Data Scan)来访问边界扫描寄存器,以及对进入和离开IC的数据进行采样。PRELOAD指令---在进入EXTEST指令之前对边界扫描寄存器进行数据加载。
(在Capture-DR状态下,SAMPLE/PRELOAD指令提供一个从管脚到片上系统逻辑的数据流快照,快照在TCK上升沿提取。在Update-DR状态时,SAMPLE/PRELOAD指令将BSR寄存器单元中的数据锁存到并行输出寄存器单元中,然后由EXTEST指令将锁存在并行输出寄存器单元中的数据在TCK的下降沿驱动到对应的输出管脚上去。)
Bypass指令--强制指令
提供穿透芯片的最短通路。
输入输出管脚可正常操作
选择一位的旁路(Bypass)寄存器
强制全为1和未定义的指令为Bypass指令 BYPASS指令为全“1”。选择BYPASS指令时,IC工作在正常工作模式,选择一位的BYPASS寄存器连通TDI和TDO,数据的通过不影响IC的正常工作。
(BYPASS指令通过在TDI和TDO之间放置一个1位的旁通寄存器,这样移位操作时只经过1位的旁通寄存器而不是很多位(与管脚数量相当)的边界扫描寄存器BSR,从而使得对连接在同一JTAG链上主CPU之外的其他芯片进行测试时提高效率。)

INTEST指令 ---可选指令
选择INTEST指令时,IC工作在边界扫描内部测试模式(internal boundary-test mode),选择边界扫描寄存器连通TDI和TDO。在这种指令下,可以通过边界扫描输出单元来驱动测试信号至其内部逻辑,以及通过边界扫描输入单元来从 其内部逻辑接受测试信号。

RUNBIST指令 ---可选指令
选择RUNBIST指令时,IC工作在自测试模式(self-test mode),对IC的内部逻辑进行全面的自测试,通过选择用户自定义的数据寄存器连通TDI和TDO。在这种指令下,边界扫描单元的输出被内部逻辑控制了,所以外部信号不能干扰其相邻IC
IDCODE指令 ---可选指令
选择IDCODE指令时,IC工作在正常工作模式,选择数据识别寄存器(data identification register)连通TDI和TDO。数据识别寄存器是一个32位的寄存器,内容包括IC的生产厂商,芯片类型,版本等。访问数据识别寄存器不会影响 IC的正常工作。由于IDCODE指令是可选的,不是每个芯片都有的,所以当对一个边界扫描链(scan chain)执行IDCODE指令来输出所有IDCODE时,有IDCODE指令的芯片就选择IDCODE寄存器,输出输出IDCODE,没有 IDCODE指令的芯片会自动选择BYPASS寄存器,输出一个“0”。 (读取
USERCODE指令 ---可选指令
选择USERCODE指令时,IC工作在正常工作模式,选择用户自定义数据寄存器(user defined test data register)连通TDI和TDO。USERCODE指令一般是在进行芯片内部测试时用的
CLAMP指令 ---可选指令
CLAMP指令使IC的输出置于由边界扫描寄存器的当前内容决定的逻辑电平上,选择BYPASS寄存器连通 TDI和TDO。在加载这个指令之前,边界扫描寄存器的内容可以由SAMPLE/PRELOAD指令来预置。在CLAMP指令下,数据通过BYPASS寄 存器从TDI传递至TDO,不会影响此IC的输出。
HIGHZ指令 ---可选指令
HIGHZ指令使IC的所有输出置于高阻状态,选择BYPASS寄存器连通TDI和TDO。在HIGHZ指令下,数据通过BYPASS寄存器从TDI传递至TDO,不会影响此IC的输出。
公司地址: 广东省深圳市福田区梅林路46号天欣大厦301B
联系电话: 13316846676
电子邮箱: sales@zhjtag.com